体育学院招生简章
时间:2025-05-26 点击:
体育学院简介

体育学院秉持"全面育人、德育为先、体教融合、国际视野"的办学理念,构建了"专业教育+公共体育+国际拓展"三位一体的特色育人体系。学院充分发挥体育"强体魄、塑人格、育精神"的独特育人功能,致力于培养专业精湛、素质全面、视野开阔的复合型体育人才。
【办学特色】
1. 优质师资团队:学院拥有一支教学经验丰富、训练水平突出的师资队伍,其中双师型教师占比高达85%,为人才培养提供坚实保障。
2. 一流教学设施:配备总面积超3万平方米的现代化体育场馆,包括:
多功能综合训练馆
标准田径运动场
各类专业球类训练场地
健身实训中心
形体训练专业教室
3. 特色培养模式:创新实施"学训赛"一体化培养机制,通过:
系统化的专业课程教学
科学化的运动技能训练
常态化的竞赛活动参与
多元化的社会实践锻炼
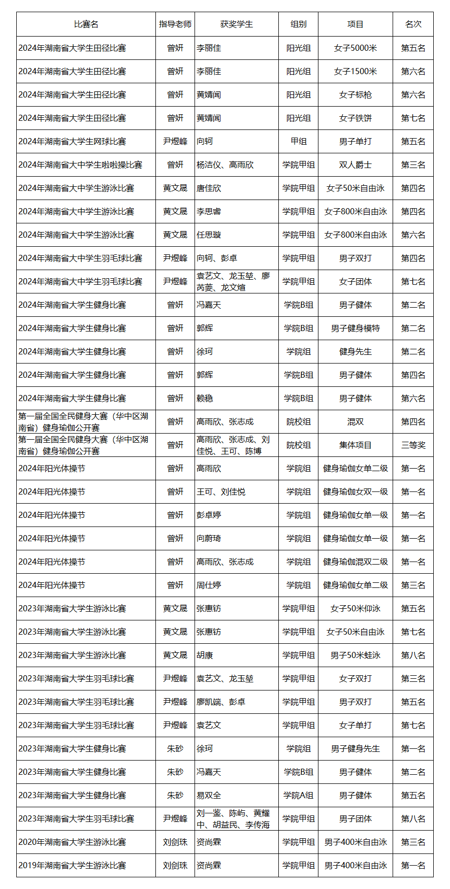
4. 显著育人成果:近年来,学生在省级以上体育竞赛中屡创佳绩。
学院热忱欢迎有志于体育事业的优秀学子加入,共同为推进健康中国和体育强国建设贡献力量。
体育学院2025年本科招生专业:
社会体育指导与管理。
专业设置
【专业定位】
社会体育指导与管理专业以"竞技体育特色"、"健康养生特色"与“国际视野”为三核培养方向,构建了特色鲜明的育人体系,致力于培养适应新时代体育发展的高素质复合型、应用型人才。
【培养特色】
1. 竞技体育方向:
重点发展篮排足三大球,乒羽网三小球等优势项目。依托校企合作平台,实施"学训赛研服"五位一体教学模式,配备专业化的训练设施和竞赛体系。
2. 健康养生方向:
开设运动损伤与康复、健身理论与指导等核心课程,引入普拉提、瑜伽等特色课程,推行"双证书"培养体系(学历证书+职业资格证书),强化运动健康促进、老年康复指导等专业能力。
【就业前景】
在全民健身与健康中国战略背景下,本专业就业前景广阔:
1. 传统就业领域(就业率超95%):
健身俱乐部教练与管理
社区体育指导与服务
学校体育教学与训练
2. 新兴就业领域:
电竞体能训练师
老年人运动康复指导师
户外探险导师
智能健身顾问
体育赛事策划
企业健康管理师
3. 升学发展:
可攻读运动训练、体育人文社会学等方向;优秀学生可推荐至国内外知名体育院校深造。
本专业紧跟体育产业发展趋势,通过产教融合、校企协同的培养模式,确保学生具备扎实的专业技能和良好的职业发展潜力。
师资队伍

屈建华,三级教授
现任体育学院院长
宝钢全国优秀教师奖、全国工科院校优秀教师。中南大学体育教育训练学硕士点、体育人文社会学硕士点、运动训练本科专业主要责任人、学科带头人之一。中国大学生体育协会乒乓球分会教学训练科研委员会副主任、国务院学位与研究生教育评审专家、科技部评审专家、教育部学位与研究生教育评审专家、国家哲学社会科学规划基金评审专家、国家社科基金评审专家、湖南省学位与研究生教育评审专家、湖南省人文社会科学研究评审专家。

熊东进,中共党员,副教授
毕业于湖南师范大学体育学院,中南林业科技大学涉外学院教学名师,荣获校级“优秀共产党员”、“教学工作先进个人”、“师德师风先进个人”、“就业创业先进个人”等多项荣誉,多次指导学生参加省级赛事,获得多项优秀指导老师奖。发表教改科研论文10余篇,主持或参与省级、校级课题近10项,主持中国管理科学研究院教育科学研究所教育教改规划重点课题,并荣获教研成果一等奖;参编教材7本,发明实用新型专利2项。

夏帅,副教授
金牌礼仪师,国际注册高级礼仪培训师
毕业于湖南大学体育学院,硕士研究生。多次评为学校优秀教师先进个人、优秀共产党员,在教学竞赛中曾多次获奖,在教学汇报表演中多次取得优异的成绩。带队参加省级赛事多次获奖。积极参加湖南IPA礼仪讲师团百所高校公益巡讲活动,学校礼仪队特聘专业礼仪老师。在科研方面,省级刊物发表论文10余篇,主持或参与厅级、省级、校级课题近10项,参编教材1本。

曾妍,中共党员,讲师
现任体育学院院长助理
毕业于湖南师范大学体育学院。荣获校级“优秀共产党员”、“教学工作先进个人”等多项荣誉,多次指导学生参加省级赛事,获得优秀教练员称号。发表教改科研论文10余篇,主持湖南省体育局课题两项,主持或参与校级课题近10项;发明实用新型专利2项、出版专著一本。

朱砂,讲师
毕业于中国地质大学(武汉)。荣获校级“教学工作先进个人”、“师德师风先进个人”等多项荣誉,多次指导学生参加省级赛事,获得优秀指导老师奖。发表教改科研论文6篇,主持或参与省级、校级课题5项,参编教材1本,发明实用新型专利1项。

卢峰,中共党员,讲师
毕业于湖南科技大学体育学院,体育教育训练学专业,硕士研究生。主讲大学体育(Ⅰ)、(Ⅱ)、民族传统养生等课程。多次评为学院先进个人和优秀共产党员。2016年9月—10月作为加拿大微留学带队老师前往维多利亚大学学习交流。

李爽,讲师
本硕毕业于吉首大学,硕士研究生。主持校级课题一项,参与课题多项;发表省级刊物论文多篇。

黄文晟,讲师
毕业于吉林体育学院,硕士研究生。篮球国家一级裁判员,羽毛球一级社会体育指导员,国家级游泳社会体育指导员,从业至今多次参与体育课程改革相关工作,带领校游泳队,女子篮球队在省级比赛多次取得优异成绩,并在省级刊物多次发表过论文。

易珊玥,中共党员,讲师
毕业于湖南科技大学,硕士研究生。社会体育指导员,国际瑜伽教育集团认证瑜伽导师,拉丁舞国家一级裁判,现任校拉丁舞队主教练。多次指导学生参加省级赛事,在省级刊物上发表科研论文3篇,主持或参与校级课题1项。

方欢荣,讲师
毕业于广州体育学院,硕士研究生。乒乓球国家一级裁判员,参与省级课题一项,参与校级课题多项;发表省级刊物论文多篇,参与教材《体育与课程》微课版编委。

刘康,讲师
毕业于湖南工业大学,硕士研究生。国家一级篮球裁判、二级排球裁判、二级羽毛球裁判、游泳一级社会体育指导员。2024年获得教师创新大赛,优胜奖。2023年荣获湖南长沙燃舞者精英系列赛,优秀教练员。主持校级课题一项、发表省级期刊4篇。
场地设施








竞赛获奖

特色校园体育活动












